Wednesday April 2026

হটলাইন

সেবা এবং ধাপ

নং শিরোনাম সেবার ধাপ কার্যকলাপ
  
মৎস্য খাদ্য লাইসেন্স প্রদান দেখুন
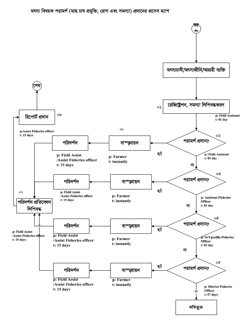
মৎস্য বিষয়ক পরামর্শ সেবা প্রদান দেখুন
প্রদত্ত সেবার বিবরণ দেখুন
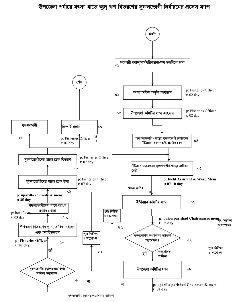
মাছ চাষে ক্ষুদ্র ঋণ সহায়তা দেখুন
মাছ চাষ বিষয়ক উন্নত প্রযুক্তি হস্তান্তর দেখুন
উন্মুক্ত জলাশয়ে পোনামাছ অবমুক্তি দেখুন
মৎস্যচাষি/মৎস্যজীবী/উদ্যোক্তাদের প্রশিক্ষণ সেবা প্রদান দেখুন
দেখছেন ১ থেকে ৭ পর্যন্ত, মোট ৭ এন্ট্রি

এক্সেসিবিলিটি

স্ক্রিন রিডার ডাউনলোড করুন